Аннотация: Сто языков. Вселенная слов и смыслов
В этой книге известные российские лингвисты М. Кронгауз, А. Пиперски, А. Сомин и др. рассказывают о 100 самых интересных и необычных языках мира. Некоторые из них - достояние миллионов; другими владеют всего несколько десятков человек; а есть и такие, носителей которых и вовсе не осталось. Но как бы то ни было, каждый из описанных в этой книге языков представляет собой, помимо любопытных лингвистических особенностей, уникальный способ восприятия и познания мира.
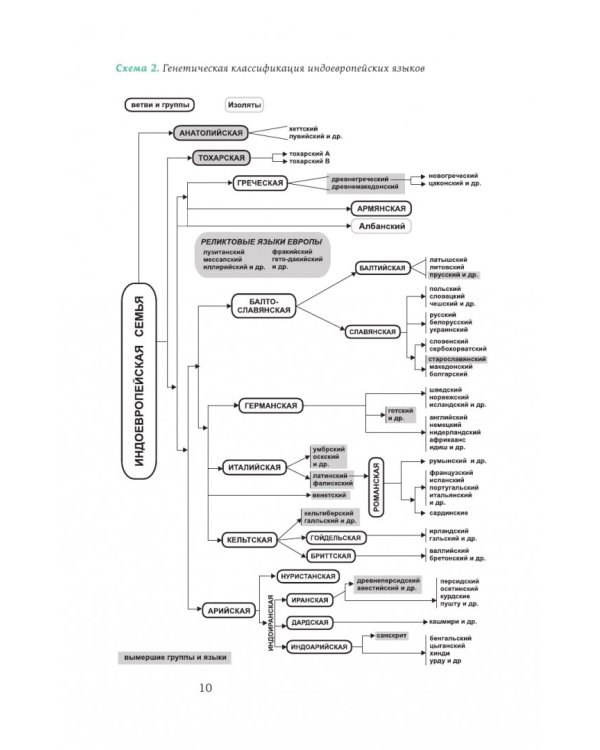
Это увлекательное чтение не только для тех, чьи интересы лежат в области языкознания, но и для всех, кому интересно этническое и культурное разнообразие народов, населяющих нашу планету. Книга содержит также иллюстрации, карты и схемы, дополняющие рассказ об уникальных языках мира.
| Автор/составитель | Кронгауз Максим Анисимович, Сомин Антон Александрович, Пиперски Александр Чедович |
| Серия | Лингванонфикшн |
| Год выпуска | 2018 |
| ISBN | 978-5-17-104696-5 |
| Производитель | АСТ |
| Количество томов | 1 |
| Количество страниц | 224 |
| Переплет | Твёрдый переплёт |
| Размеры | 218x145x18 мм |
| Цвет | Фиолетовый |
| Тип бумаги | офсетная (60-220 г/м2) |
| Возрастная категория | 12+ |
| Вес | 446 |
Бесплатная Доставка по Европе (EU)*
*Для заказов свыше 40, - евро Подробнее
Сто языков. Вселенная слов и смыслов
- Модель: MYSH4988579
- ISBN: 978-5-17-104696-5
- Наличие:
-
Срок доставки: 21 день
- (12 оценок)






