Аннотация: Разработка вопросов безопасности в проектах: Учебное пособие
Приведены методики расчётов статической и динамической устойчивости машин и агрегатов, расчётов орудий и приспособлений для обеспечения безопасности работ в АПК, оборудования для борьбы с пожарами и других работ, связанных с выполнением технологических операций по направлению «Техносферная безопасность». Для выполнения курсовых проектов и выпускных квалификационных работ по дисциплине «Разработка вопросов безопасности в проектах», направлению 2.20.03.01, специальности «Безопасность технологических процессов и производств в АПК», а также для специалистов сельского хозяйства, связанных с проектированием технических средств по данной специальности.| Издательство | Инфра-Инженерия |
| Автор/составитель | Орловский Сергей Николаевич |
| Год выпуска | 2024 |
| Кол-во страниц | 128 |
| ISBN | 978-5-9729-2156-0 |
| Обложка | переплет-твердая обложка |
| Вес | 271г |
| Формат | 14 x 20 cm |
| Возрастная категория | 16+ |
Бесплатная Доставка по Европе (EU)*
*Для заказов свыше 40, - евро Подробнее
Разработка вопросов безопасности в проектах: Учебное пособие
- Производитель: Инфра-Инженерия
- Модель: TEEI11399570
- ISBN: 978-5-9729-2156-0
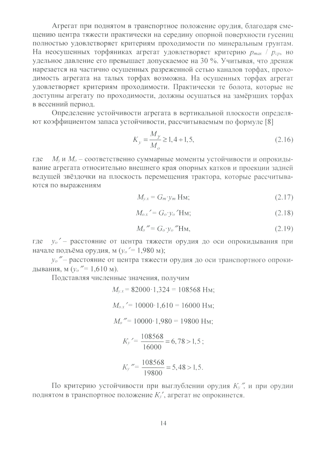
- Наличие:
-
Срок доставки: 21 день
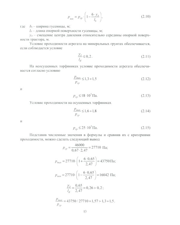
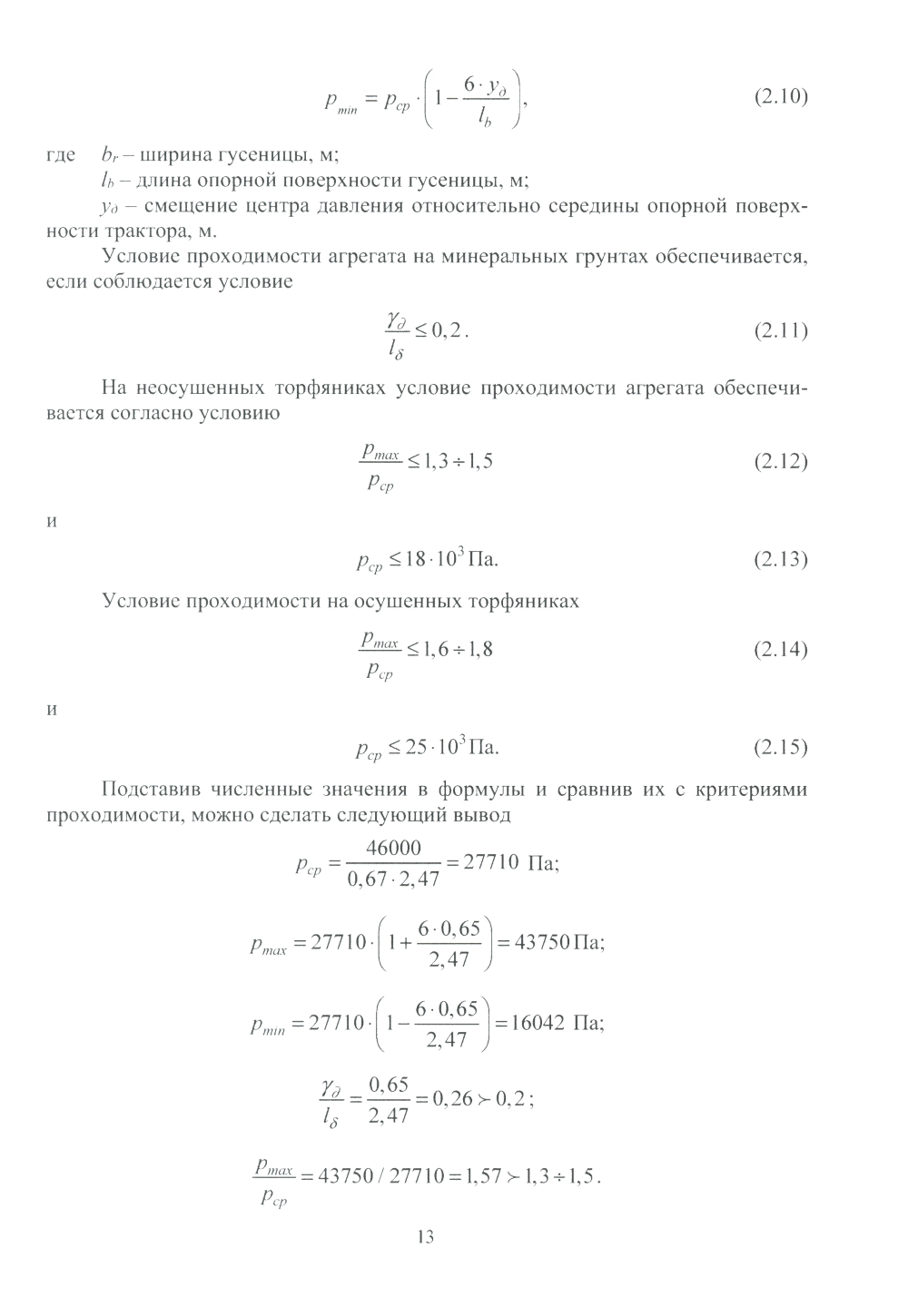
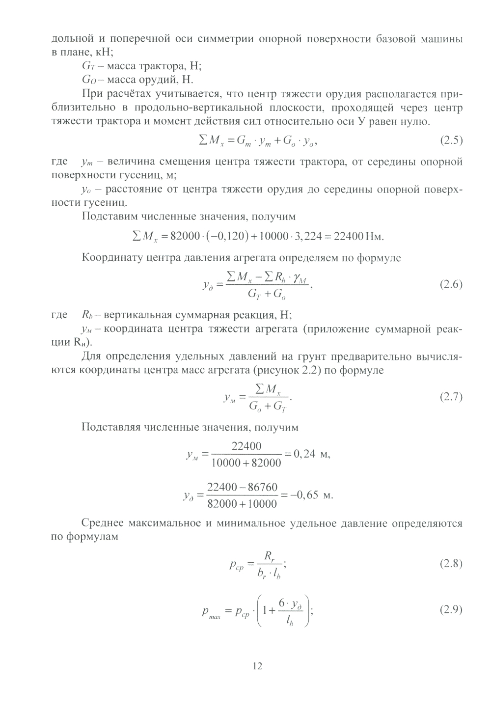
- (12 оценок)













