Аннотация: Комплексный подход к оказанию ранней помощи детям с расстройствами аутистического спектра
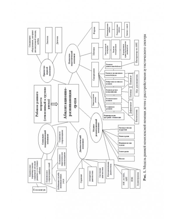
В пособии представлена модель оказания ранней комплексной помощи детям с расстройствами аутистического спектра, реализуемая на базе Государственного автономного учреждения Астраханской области "Научно-практический центр реабилитации детей "Коррекция и развитие", включающая в себя ряд компонентов, обеспечивающих эффективность раннего выявления, абилитации, реабилитации, психолого-педагогической коррекции, развития и сопровождения семей, воспитывающих детей с нарушениями развития. Пособие будет полезно специалистам, работающим с детьми с расстройствами аутистического спектра, педагогам-психологам, логопедам, дефектологам, студентам и всем тем, кто интересуется вопросами оказания ранней помощи детям с ограниченными возможностями здоровья. Данное пособие наряду с этим может способствовать развитию профессиональных компетенций у студентов по направлениям подготовки 44.03.02 "Психолого-педагогическое образование", 44.03.03 "Специальное (дефектологическое) образование" по виду деятельности "Психолого-педагогическое сопровождение детей с ОВЗ". 3-е издание, стереотипное.
| Автор/составитель | Ажевская Л. Г., Джамелова Г. П., Овсянникова Т. Ю., Рахманина И. Н. |
| Год выпуска | 2023 |
| ISBN | 978-5-9765-3811-5 |
| Производитель | Флинта |
| Издательство | Флинта |
| Количество томов | 1 |
| Количество страниц | 96 |
| Переплет | Мягкая обложка |
| Размеры | 210x148x6 мм |
| Тип бумаги | офсетная (60-220 г/м2) |
| Формат | 60x88/16 (140x205 мм) |
| Стандарт | 48 |
| Вес | 132 |
| Язык | русский |











