Аннотация: Моноимпульсная пеленгация в радиолокационных станциях с цифровыми фазированными антенными решетками. 2-е изд., испр
В книге впервые в систематизированном виде изложен весь круг вопросов, относящихся к моноимпульсной пеленгации в радиолокационных станциях (РЛС) с цифровыми фазированными антенными решетками (ФАР). Рассмотрены суммарно-разностный и амплитудный методы пеленгации (включая статистический синтез оптимального алгоритма суммарно-разностной пеленгации) и их точностные характеристики (шумовые ошибки, влияние амплитудно-фазовых ошибок трактов и отказов, коррелированность ошибок двух угловых координат); предложена аппроксимация пеленгационных характеристик, исследована проблема выбора оптимального смещения парциальных лучей пеленгационной связки в амплитудном методе пеленгации; рассмотрена возможность коррекции результатов пеленгации при реализации методов моноимпульсной пеленгации в сочетании с адаптивной пространственной фильтрацией. Книга предназначена для научно-технических работников и инженеров, занимающихся проектированием и разработкой РЛС, а также для студентов и аспирантов, специализирующихся в области радиолокации.| Издательство | ЛЕНАНД |
| Автор/составитель | Ратынский Михаил Владимирович;Порсев Валерий Иосифович |
| Год выпуска | 2024 |
| Кол-во страниц | 200 |
| ISBN | 978-5-9519-4816-8 |
| Обложка | переплет-твердая обложка |
| Вес | 319г |
| Формат | 14 x 22 cm |
| Тираж | 1000 |
| Возрастная категория | 16+ |
Бесплатная Доставка по Европе (EU)*
*Для заказов свыше 40, - евро Подробнее
Моноимпульсная пеленгация в радиолокационных станциях с цифровыми фазированными антенными решетками. 2-е изд., испр
- Производитель: ЛЕНАНД
- Модель: TEEI11492120
- ISBN: 978-5-9519-4816-8
- Наличие:
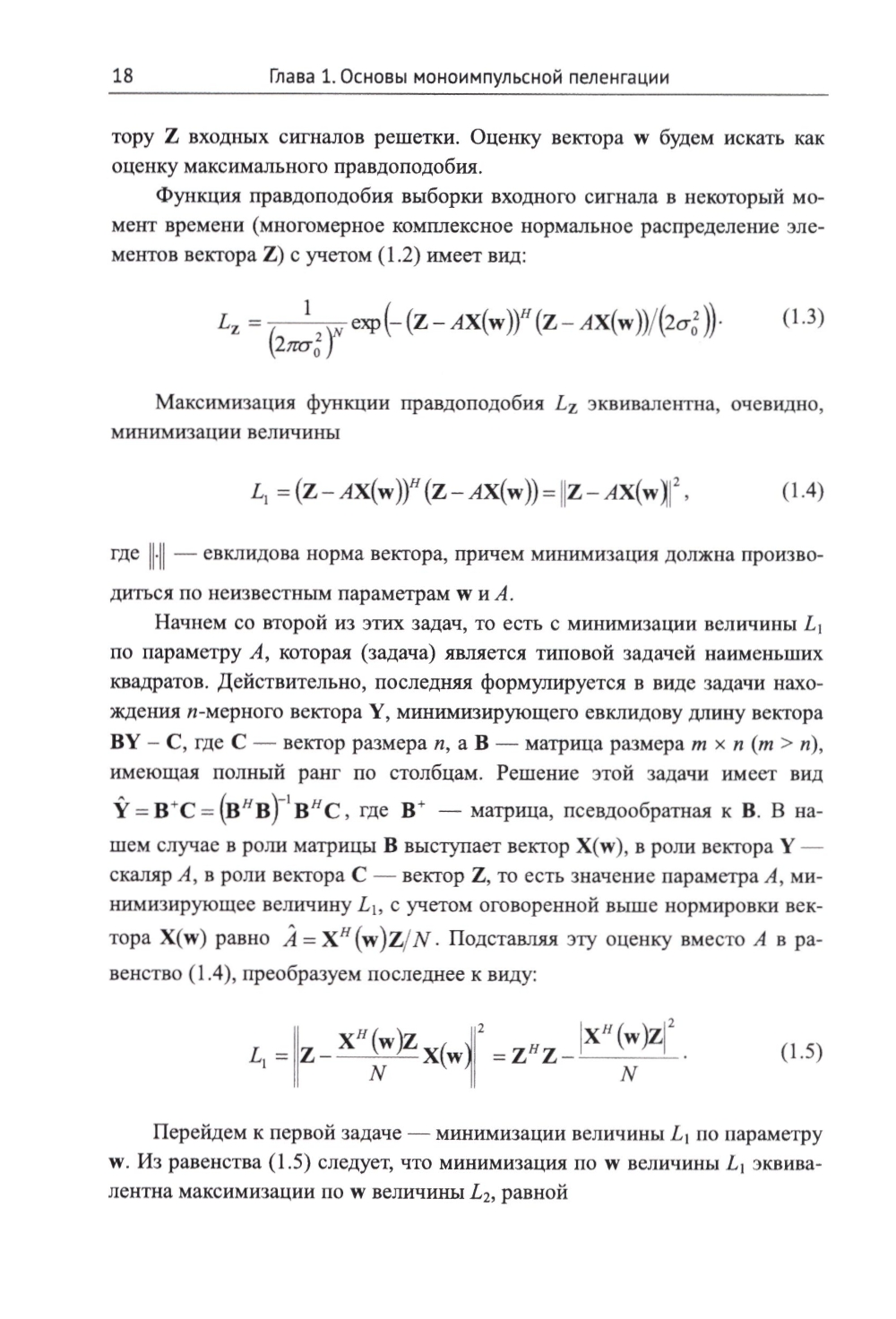
-
Срок доставки: 21 день
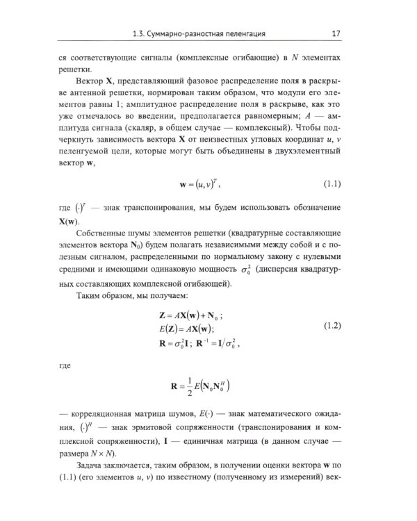
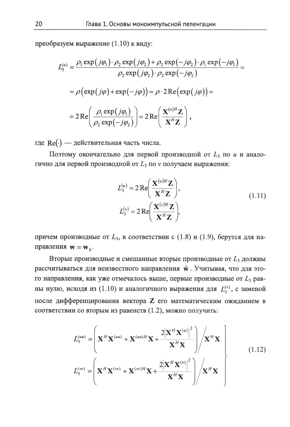
- (10 оценок)















