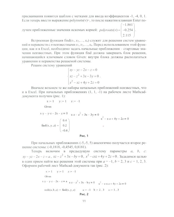
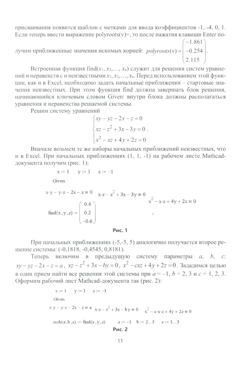
Аннотация: Лабораторный практикум по математике на базе Mathcad: Учебное пособие
Представлен оригинальный лабораторный практикум для преподавания математики на базе Mathcad. Содержит 21 лабораторную работу по элементарной и высшей математике. При этом выбраны те разделы математики, в которых Mathcad особенно эффективен, поскольку развивает навыки математического моделирования и помогает усваивать понятия и алгоритмы, обучение которым традиционными методами не столь убедительно. Для студентов всех форм обучения высших и средних специальных учебных заведений и их преподавателей.| Издательство | Инфра-Инженерия |
| Автор/составитель | Черняк Аркадий Александрович;Черняк Жанна Альбертовна |
| Год выпуска | 2024 |
| Кол-во страниц | 208 |
| ISBN | 978-5-9729-2180-5 |
| Обложка | переплет-твердая обложка |
| Вес | 365г |
| Формат | 14 x 20 cm |
| Возрастная категория | 16+ |
Бесплатная Доставка по Европе (EU)*
*Для заказов свыше 40, - евро Подробнее
Лабораторный практикум по математике на базе Mathcad: Учебное пособие
- Производитель: Инфра-Инженерия
- Модель: TEEI11399090
- ISBN: 978-5-9729-2180-5
- Наличие:
-
Срок доставки: 21 день
- (12 оценок)












