Бесплатная Доставка 55,- €

Аннотация: Умный гардероб. Практикум

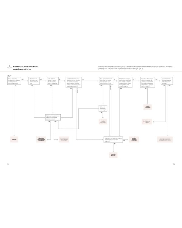
Гуру стиля, писательница и блогер Анушка Риз помогла миллионам женщин по всему миру найти свой стиль и создать идеальный персонализированный гардероб, соответствующий их образу жизни, и все это - благодаря системе «Умный гардероб». Рабочую тетрадь, которую вы держите в руках, можно использовать как вместе с книгой «Умный гардероб», так и отдельно. В любом случае вас ждет настоящий кладезь практических заданий, упражнений, приемов и идей, а удобная, наглядная и тщательно продуманная структура тетради сделает освоение системы Анушки Риз еще проще и увлекательнее. С помощью опросников, упражнений, списков, таблиц для планирования вы определите самые подходящие вам цветовые палитры, силуэты, ключевые элементы, разработаете готовые формулы своих нарядов… Никогда больше вам не придется стоять перед полным шкафом со знакомой мыслью «опять нечего надеть»! «Только вам решать, насколько часто вы будете пользоваться приемами, описанными здесь. Если вы готовы устроить своему гардеробу серьезную встряску, проработайте каждый раздел и перестройте свой гардероб шаг за шагом. Если вы вполне довольны содержимым собственных шкафов, выбирайте упражнения на свой вкус - чтобы добавить вашему стилю завершающие штрихи или обновить отдельные категории вещей в вашем гардеробе» (Анушка Риз).

Бесплатная Доставка по Европе (EU)*

*Для заказов свыше 40, - евро Подробнее

Умный гардероб. Практикум

-32%
  • Производитель: КоЛибри
  • Модель: XTOOА0000019502
  • ISBN: 978-5-389-17511-2
  • Наличие:
    Есть в наличии
  • Срок доставки: 22 дня
  • 4.8
    (13 оценок)
  • 18.49€ 12.57€
Нашли этот товар по более низкой цене?
Во-первых - Вы молодец!
Просим Вас сообщить нам:

Мы проверим данные, и если информация подтвердится мы снизим цену на товар

Loading
Loading

Мы доставляем наши товары по всей Европе, включая страны ЕС, в том числе по Латвии, Эстонии, Литве, Германии, Италии, Франции, Нидерландам (Голландии), Бельгии, Австрии, Польше, Финляндии, Ирландии, Чехии, Швеции, Дании, Португалии, Греции, Болгарии, Словакии, Кипру, Словении, Венгрии, Люксембургу, Мальте, Румынии, Хорватии, а также по Израилю, Соединённым Штатам Америки (США), Великобритании, Швейцарии, Канаде, Норвегии. Подробнее...