Аннотация: Клиническая радиология
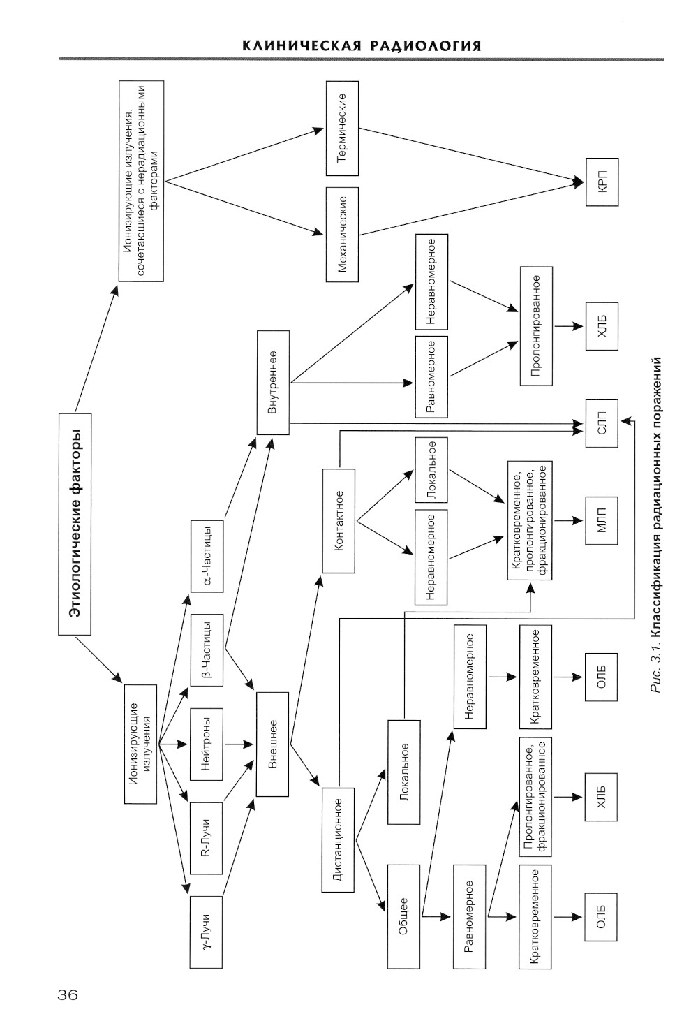
В пособии изложены современные представления о биологическом действии ионизирующих излучений и патогенезе лучевой болезни, представлены классификации радиационных поражений, описаны их клинические формы, возникающие при различных видах и условиях облучения. Отражены вопросы диагностики, лечения и профилактики этих поражений, освещена проблема воздействия на человека малых доз ионизирующих излучений. Предназначено студентам и аспирантам медицинских вузов, а также может использоваться практикующими врачами любой специальности для совершенствования знаний в области клинической радиологии.| Издательство | Фолиант |
| Автор/составитель | None |
| Год выпуска | 2020 |
| Кол-во страниц | 224 |
| ISBN | 978-5-93929-303-7 |
| Обложка | переплет-твердая обложка |
| Вес | 458г |
| Формат | 17 x 25 cm |
| Тираж | 1000 |
| Возрастная категория | 16+ |









