Аннотация: Эконометрика в задачах: Базовый курс. С примерами в среде MATLAB. Около 100 задач с решениями
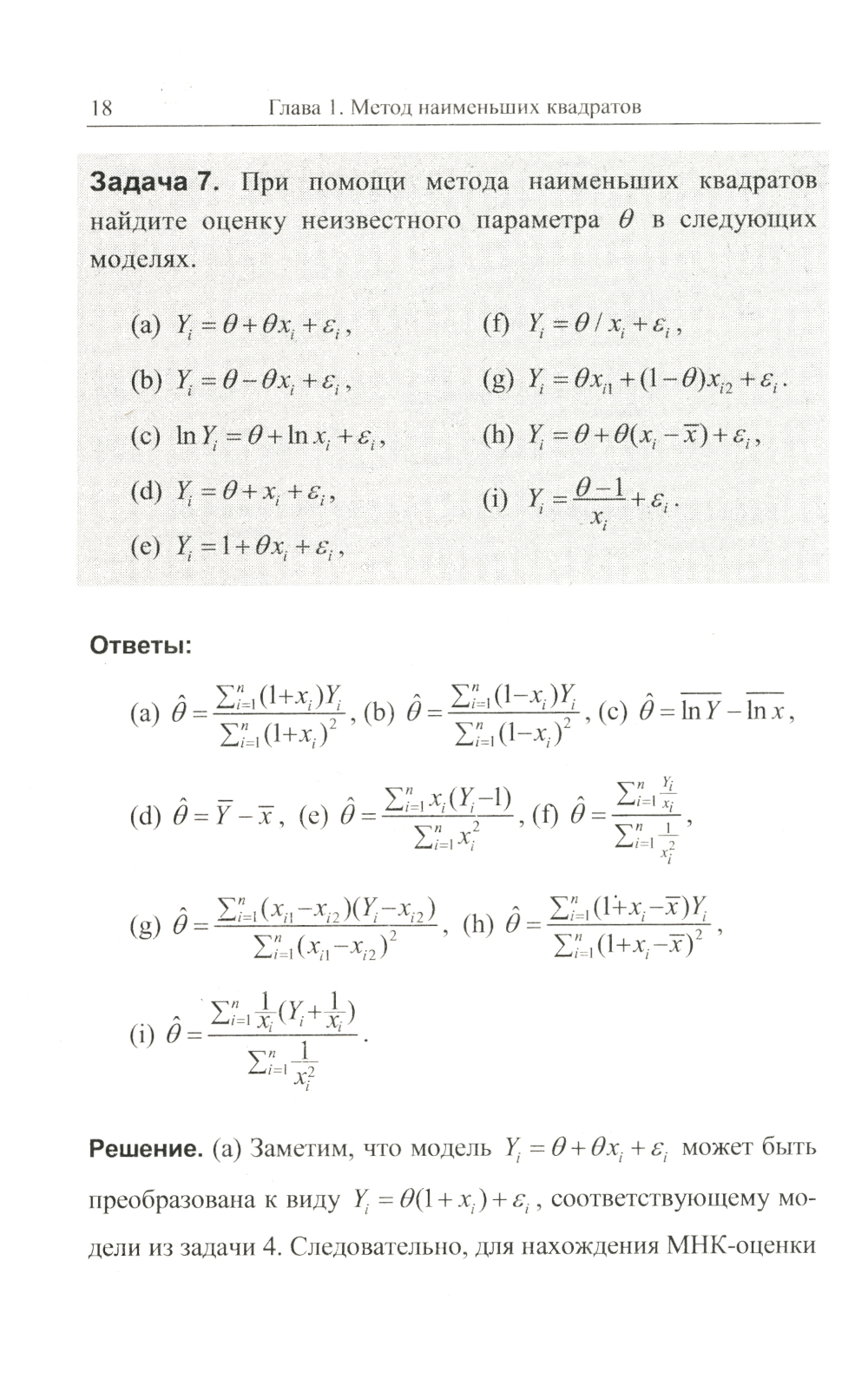
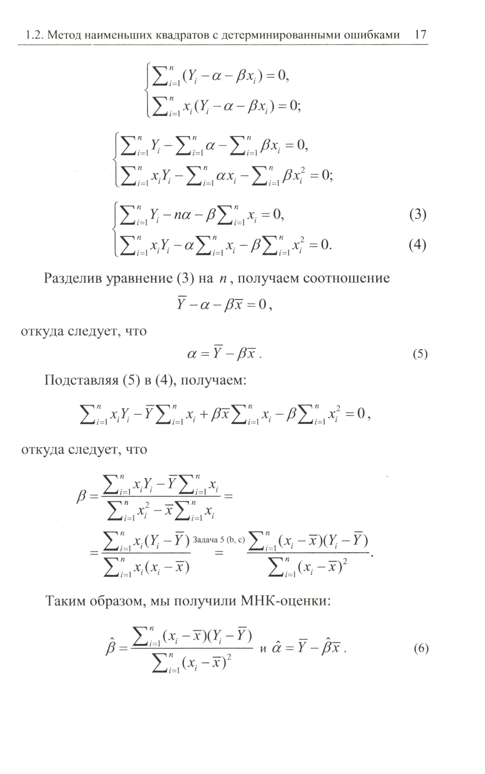
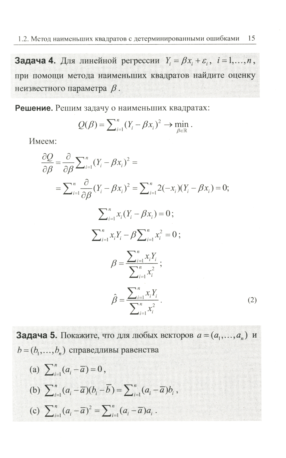
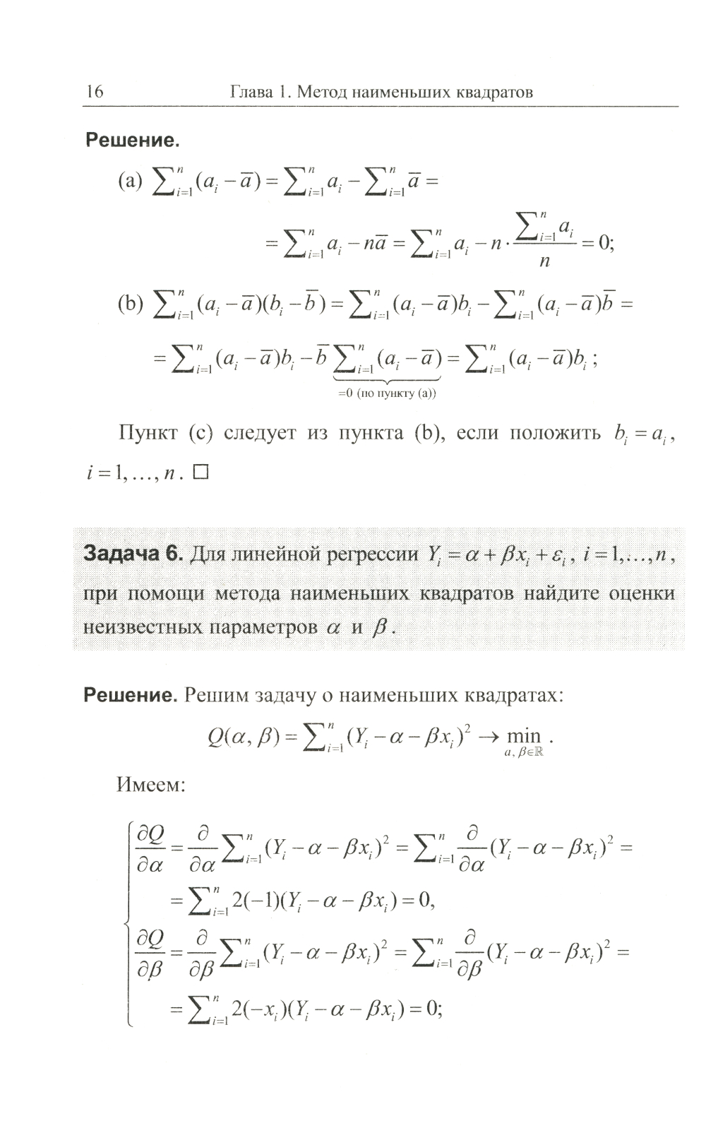
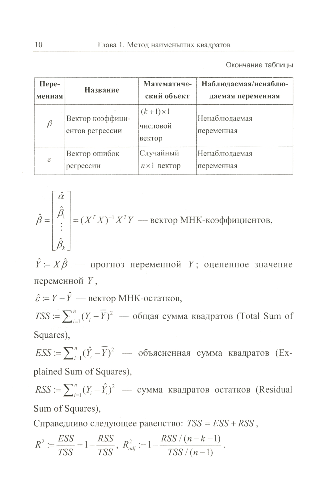
Предлагаемый вниманию читателей сборник задач в первую очередь ориентирован на базовый курс эконометрики бакалавриата экономических факультетов университетов. Также задачник может быть использован в магистратуре при повторении бакалаврского курса. Тематический состав большей части задачника вполне традиционен для курса бакалавриата: - метод наименьших квадратов и теорема Гаусса - Маркова, - доверительные интервалы, - проверка статистических гипотез, - фиктивные переменные и тест Чоу, - гетероскедастичность, - автокорреляция, - тесты на правильную спецификацию модели: тест Рамсея и тест Бокса-Кокса, - мультиколлинеарность, - оценивание параметров методом максимального правдоподобия. Помимо этого, задачник расширен более продвинутыми темами, относящимися к магистратуре: - тестирование гипотез с помощью метода максимального правдоподобия: тест отношения правдоподобия, тест множителей Лагранжа, тест Вальда, модели бинарного выбора: logit- и probit-модели, - элементы теории бутстрапирования (bootstrap). В приложении содержатся элементарные сведения о свойствах ковариационных матриц, а также о распределении квадратичных форм, связанных с многомерным нормальным распределением. Основной особенностью предлагаемого пособия является то, что помимо большого количества задач, которые предполагается решать «вручную», книга содержит задачи (как правило, с решениями), состоящие в написании программ, реализующих ту или иную эконометрическую процедуру. Автор уверен, что написание таких программ наиболее эффективно способствует прочному усвоению эконометрических процедур и их глубокому смысловому пониманию. В задачнике в качестве среды программирования выбрана программа MATLAB. Опыт показывает, что MATLAB является достаточно простым и доступным языком программирования для большинства студентов экономических специальностей. Пособие предназначено для студентов экономических специальностей и преподавателей, ведущих практические занятия по курсу эконометрики.| Издательство | ЛЕНАНД |
| Автор/составитель | Борзых Дмитрий Александрович |
| Год выпуска | 2024 |
| Кол-во страниц | 256 |
| ISBN | 978-5-9519-4291-3 |
| Обложка | мягкая обложка |
| Вес | 265г |
| Формат | 14 x 22 cm |
| Возрастная категория | 16+ |













