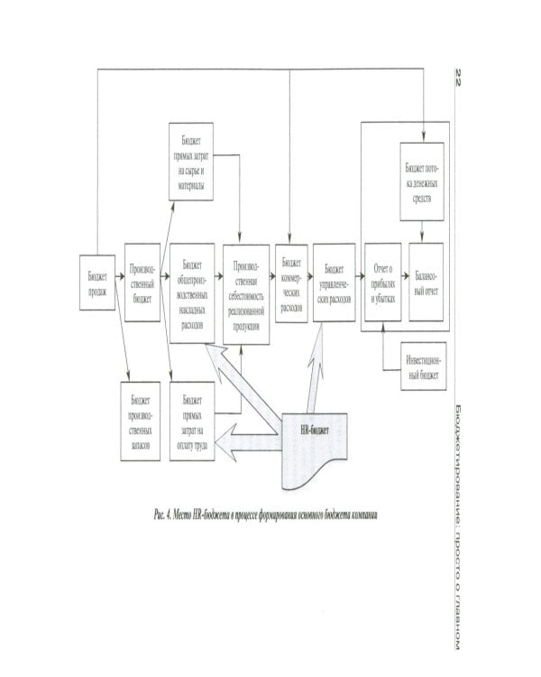
Аннотация: HR-бюджет. Пошаговое руководство к действию: Учебное пособие
Рассматривается сущность и назначение бюджета в хозяйственной практике организации. Показана связь HR-бюджета со стратегией компании и её общим бюджетом. Описаны принципы и методики планирования затрат на персонал в разрезе их видов. Приведены практические примеры, а также формы бюджетирования. Раскрыты подходы к обоснованию и анализу бюджета на персонал. Любой, прочитавший книгу, сможет не только грамотно составить HR-бюджет для своей компании, но и успешно защитит его перед руководством.| Издательство | Проспект |
| Автор/составитель | Денисова Ариадна Викторовна |
| Год выпуска | 2025 |
| Кол-во страниц | 208 |
| ISBN | 978-5-392-42879-3 |
| Обложка | мягкая обложка |
| Вес | 248г |
| Формат | 14 x 22 cm |
| Тираж | 500 |
| Возрастная категория | 16+ |
Бесплатная Доставка по Европе (EU)*
*Для заказов свыше 40, - евро Подробнее
HR-бюджет. Пошаговое руководство к действию: Учебное пособие
-17%- Производитель: Проспект
- Модель: TEEI11898990
- ISBN: 978-5-392-42879-3
- Наличие: Есть в наличии
-
Срок доставки: 21 день
- (14 оценок)
-
35.47€ 29.44€
Нашли этот товар по более низкой цене?
Во-первых - Вы молодец!
Во-первых - Вы молодец!
Просим Вас сообщить нам:



















